안녕하세요, 꾸우._. 입니다. 이번 6주차에는 패스오더의 메인 기능들에 대한 흐름을 알아보고 플로우 차트를 작성하고, 패스오더와 같은 스마트 오더 서비스와 관련하여 데이터를 수집, 분석, 시각화해보겠습니다.
📌 패스오더의 Flow Chart
패스오더의 메인 서비스는 스마트 오더이기 때문에 패스오더의 화면에서 보여지는 주요 기능들을 기반으로 총 3가지 유형의 플로우를 작성하게 되었습니다.
- [홈] 화면에서 매장 선택 후 주문
- [주문내역] 화면에서 통해 기존에 주문했던 메뉴 재주문
- [자주 가요] 화면에서 매장을 선택해 메뉴 주문
💡 [홈] 화면에서 매장 선택 후 주문하기
첫 번째로, 사용자가 홈 화면에서 매장 선택 후 주문 시 발생하는 플로우입니다.

위의 플로우를 나눠 확대시켜 보겠습니다.

[홈] 화면에서 사용자의 위치를 기반으로 여러 카페 매장들을 리스트로 제공합니다. 그 리스트를 확인한 사용자는 매장 리스트 중 하나를 골라 그 안에서 매장 하나를 선택하여 [매장 정보] 페이지로 이동합니다.
선택한 매장에서 메뉴를 주문하고자 할 경우에는 먹고 갈 것인지, 가져갈 것인지에 대해 선택할 수 있습니다.
반대로, 해당 매장이 아니라 다른 매장을 선택하고자 할 경우 뒤로 가기 버튼을 통해 다시 [홈] 화면으로 이동합니다.
선택한 매장에 주문을 하고자 할 때, 로그인 여부를 우선 확인합니다. 그리고 로그인이 되어 있지 않을 때는 '로그인이 필요하다는 알림 창'을 통해 사용자가 로그인을 할 수 있도록 유도하며, 여기서 사용자가 취소 버튼을 클릭하면 [매장 정보] 화면 그대로 유지됩니다.
로그인 버튼 클릭 시에는 로그인 화면을 제공하며, 카카오톡, 애플, 이메일 등 여러 가지 방법으로 로그인할 수 있도록 버튼을 제공합니다.
이후 로그인이 완료되면 다시 [매장 정보] 화면으로 돌아가며, 먹고 갈 건지, 가져갈 건지를 선택 후 메뉴 선택을 진행합니다.

[메뉴 선택] 화면으로 이동하면 해당 매장에서 판매하는 다양한 메뉴를 확인할 수 있으며, 메뉴 선택 후 수량을 비롯한 필수 옵션 설정 후 사용자의 취향에 따라 샷, 얼음, 시럽 등 추가 옵션을 선택하여 담을 수 있습니다. 이후 주문하려는 메뉴를 모두 담았으면 '장바구니 보기' 버튼을 통해 [주문] 화면으로 이동합니다.

[주문] 화면으로 오면 사용자가 주문하고자 하는 매장의 위치가 맞는지 재확인을 할 수 있도록 지도를 통해 제공합니다. 이후 주문하고자 하는 상품 정보를 확인하며, 메뉴를 추가로 더 담고자 하는 경우, '더 담으러 가기' 버튼을 통해 다시 [메뉴 선택] 화면으로 이동하여 담을 수 있습니다.
주문하려는 메뉴가 모두 담겼으면 예상 수령시간을 선택하며, 필요에 따라 요청사항을 입력합니다.
만약 사용자가 쿠폰을 보유하고 있는 경우, [쿠폰 리스트] 화면으로 이동하여 조회할 수 있도록 하고, 쿠폰을 선택할 수 있도록 합니다. 선택 이후 다시 [주문] 화면으로 돌아옵니다.
다음에는 패스오더에 적립된 포인트가 있는지 확인합니다. 만약 있으면 포인트를 사용할 건지에 대한 여부와 보유한 포인트를 얼마나 사용할 건지에 대한 사용자의 선택에 따라 포인트 사용되는지에 대한 여부를 결정할 수 있습니다.
이렇게 모든 작성 사항이 끝나면 결제 수단을 선택합니다.
패스오더에서 계좌이체를 통해 충전해서 사용할 수 있는 '패스머니'를 통해 결제할 것인지, 그게 아니면 카카오페이, 네이버페이 또는 등록된 카드를 통해 결제하는 일반 결제 방식을 선택할 것인지에 따라 결제가 진행됩니다. 이렇게 결제하기 버튼을 통해 결제가 완료되면 주문이 함께 접수되면서 플로우가 마무리됩니다.
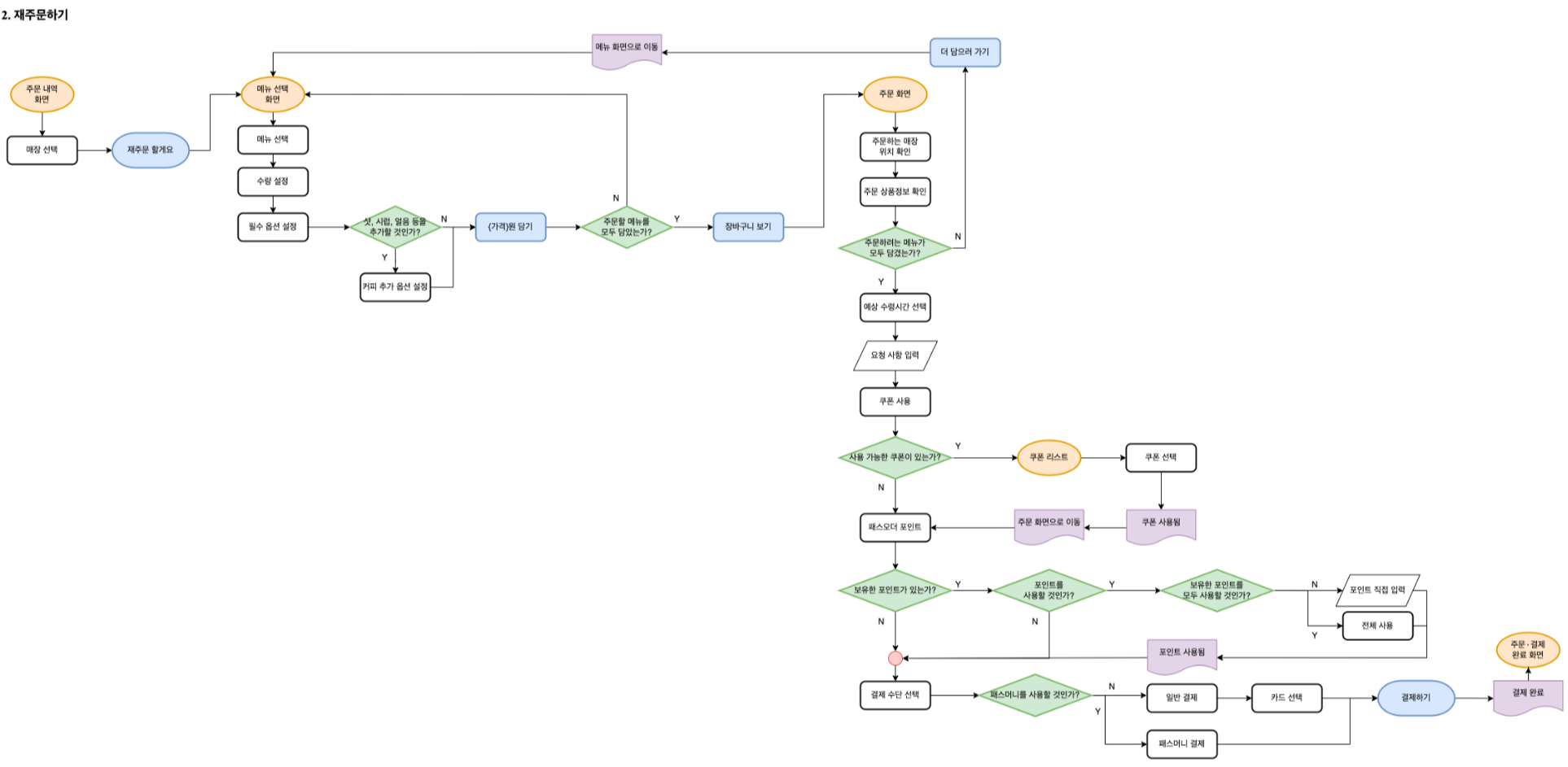
💡 [주문내역] 화면에서 재주문하기
두 번째로, [주문내역] 화면에서 기존에 주문했던 메뉴를 재주문할 때 발생하는 플로우입니다.

이 경우, 하단 GNB에서 [홈] 탭이 아닌 [주문 내역] 버튼을 클릭하여 [주문 내역] 화면으로 이동 후 시작됩니다.

여기서는 기존에 주문한 메뉴들 중 하나를 선택하여 그 메뉴를 주문한 매장의 [메뉴 선택] 화면으로 바로 이동하여 주문을 진행합니다.
[메뉴 선택] 화면 이후부터의 플로우는 첫 번째 [홈] 화면에서 주문 시 발생하는 플로우와 동일합니다.
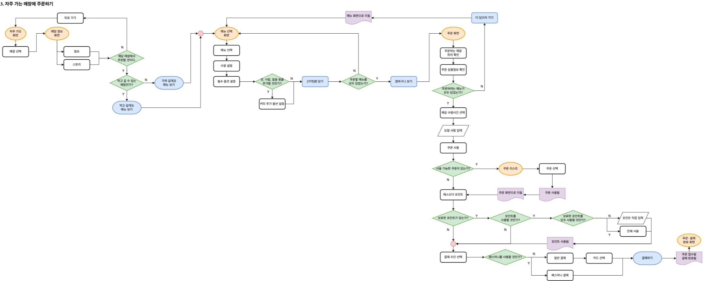
💡 [자주 가요] 화면에서 주문하기

세 번째로, [자주 가요] 화면을 통해 사용자가 자주 가는 매장에 주문하고자 하는 경우 발생하는 플로우입니다.
해당 매장 리스트의 경우 사용자의 주문내역을 기반으로 매장 리스트가 구성되며, 다른 매장 리스트와는 달리 별도의 탭으로 구분지어 서비스를 제공하고 있어 별도의 플로우 차트가 필요했습니다.

하단 GNB의 [자주 가요] 탭을 클릭하면 매장 리스트가 제공되며, 사용자는 그 중 하나의 매장을 선택합니다. 선택 시 [매장 정보] 화면으로 이동하며, 해당 매장에서 주문할 경우 가져갈 건지, 먹고 갈 건지를 선택 후 [메뉴 선택] 화면으로 이동합니다. 반대로, 그렇지 않은 경우 '뒤로 가기'를 통해 다시 [자주 가요] 화면으로 돌아갑니다.
이후 [메뉴 선택] 화면과 [주문] 화면에서의 플로우는 동일하므로 생략합니다.
📌 데이터 수집 및 가설 설정하기
이제 패스오더의 메인 서비스인 스마트오더와 관련된 여러 데이터들을 수집한 내용을 정리하고, 그에 따른 가설을 세워보겠습니다.
저의 경우, 주요 데이터로 생각했던 것은 O2O 서비스, 스마트오더와 관련된 데이터들이었습니다. 부가적으로 프랜차이즈를 비롯한 카페 매장 유형에 대한 사용자의 결제율 등을 꼽았습니다.
💡 사용한 데이터 수집 플랫폼
데이터 수집을 위해 활용한 플랫폼은 다음과 같습니다.
- 앱스토어 → 앱 별 고객 리뷰 확인
- 와이즈앱 → 데이터 통계를 통한 인사이트 확보
- 블랙키위 → 키워드 분석 서비스
- science on, RISS → 논문 참고
💡 수집한 데이터를 바탕으로 가설 세우기
다음은 블랙키위에서 '패스오더', '스타벅스 사이렌오더', '빽다방 오더'라는 키워드를 기준으로 집계된 트래픽입니다.

스타벅스 사이렌오더 외에도 빽다방 오더를 선정했는데요. 그 이유는 패스오더 연관 검색어로 가장 많이 언급된 브랜드 중 하나가 '빽다방' 이었고, 빽다방 역시 자체적인 스마트오더 서비스를 제공하고 있는 것을 확인했기 때문입니다. 따라서 빽다방 오더의 트래픽을 패스오더와 비교해보고자 데이터를 함께 수집하게 되었습니다.
그러나 빽다방 오더가 패스오더와 스타벅스 사이렌오더에 비해 트래픽이 상대적으로 매우 저조하여 이 부분에 대해서도 짤막하게 다뤄볼까 합니다.
해당 그래프에서 발견된 특이점은 다음과 같습니다.
- 2022년 2월 스타벅스 사이렌오더 트래픽 급감
- 2022년 3월~5월, 2022년 9월과 2023년 2월에 스타벅스 사이렌오더 트래픽 증가
- 2022년 3월~4월, 2022년 7월과 11월~1월, 2023년 3월에는 패스오더가 스타벅스 사이렌오더보다 검색 트래픽이 더 높음
- 2022년 3~4월, 2023년 2~3월에 패스오더의 검색 트래픽 급증
다음은 와이즈앱에서 제공한 커피 전문점 유형별 결제 비율과 커피 브랜드에 대한 사용자 추이입니다.


2018년, 2019년을 기준으로 커피 관련 앱들의 사용자가 꾸준히 증가하면서 컴포즈, 빽다방 등의 가성비 커피 브랜드 매장에 대한 결제 비율이 증가함을 알 수 있습니다.
위의 데이터 수집을 통해 알아낸 사항을 바탕으로 다음의 가설을 수립했습니다.
가설 1. 2022년 3~4월 패스오더의 검색 트래픽이 급증한 것은 스타벅스 사이렌오더의 트래픽 급감과 관련있을 것이다.
가설 2. 빽다방 오더가 트래픽이 매우 저조한 이유는 패스오더 트래픽 변화와 관련 있을 것이다.
가설 3. 2022년 3월 이후 패스오더의 트래픽이 급증한 이후에도 안정적인 이유는 카페 앱 사용자 증가와 관련있을 것이다.
📌 가설 검증을 위한 데이터 시각화 및 분석하기
💡 가설 1. 작년 3~4월 패스오더의 검색 트래픽이 급증한 것은 스타벅스 사이렌오더의 트래픽 급감과 관련있다?
결론부터 말하자면 아닙니다. 작년 3~4월 패스오더의 트래픽이 급증한 이유는 스타벅스가 아닌 빽다방과 관련이 있음을 알 수 있습니다.


패스오더가 빽다방과의 제휴에 의해 빽다방의 메뉴인 앗메리카노를 100원에 구매할 수 있도록 하는 이벤트를 제공하면서 이벤트 기간인 2022년 5월에 전월 대비 거래 건수가 약 10만 여 건 증가한 것을 확인할 수 있었습니다. 이후 이벤트가 종료된 6월에는 다시 거래 건수가 하락하기도 했습니다.

또한 당시 스타벅스는 다회용 컵 사용 권장에 대한 캠페인과 그에 따른 공모전 등의 이벤트를 진행 중이었기 때문에 가설 1은 스타벅스 트래픽 하락과의 관계성이 입증되지 않음을 알 수 있었습니다.
💡 가설 2. 빽다방 오더가 트래픽이 매우 저조한 이유는 패스오더 트래픽 변화와 관련 있다?
아닙니다. 빽다방 어플을 사용해본 적이 없어 다운로드 하려고 들어가면서 사용자들의 리뷰를 일부 확인했고, 그 중 주요 이슈들에 대해 데이터를 확보했습니다.


빽다방의 경우 안정적인 업데이트가 되지 않아 주요 기능인 스마트오더와 관련된 사용자들의 불만이 리뷰 중 가장 많은 비율을 차지했고, 그 다음으로는 잦은 앱 튕김 현상과 위치 기반으로 매장 위치 제공 시 거리 제한을 2km로 그 범위를 좁게 두어 이로 인한 위치 오류가 발생하는 부분, 회원가입 시 발생하는 오류 등이 차례로 뒤를 이었습니다. 그리고 기타에서는 스마트오더 시에는 제공되지 않는 텀블러 할인, 매장에 주문 시 발생하는 여러 문제점들이 제시되었습니다.
이러한 통계를 바탕으로 빽다방의 트래픽이 저조한 것은 패스오더가 빽다방에 입점해서가 아닌, 빽다방 측에서 자체적으로 제공하는 스마트오더 서비스가 원활히 이뤄지고 있지 않기 때문이라는 것을 알 수 있었습니다.
그렇다면 이번에는 패스오더의 리뷰를 살펴보겠습니다.


패스오더의 경우 빽다방과 달리 '스마트오더'로서의 서비스 제공을 안정적으로 제공하고 있었습니다. 그래서 사용자의 리뷰에서도 리뷰 별점에 따른 대부분 긍정적인 반응이 많았으며, 사용자의 대다수가 출퇴근 시간, 점심 시간에 시간 절약을 할 수 있다는 점을 언급했습니다. 또한 굳이 직장인이 아니더라도 10대 학생들을 비롯해 육아하는 여성, 지인의 추천으로 사용하게 된 고객 등 사용하는 고객층은 다양했습니다.
그 와중에 공통적으로 많이 언급된 부분을 살펴보자면 주로 주문 후 기다릴 필요가 없어 시간이 절약된다는 점과 매장에 방문하지 않고도 미리 주문할 수 있다는 점을 가장 많이 꼽았습니다. 그 다음으로는 패스머니, 카카오페이 등을 통한 지갑을 갖고 나오지 않아도 되는 편리한 결제 시스템과 드라이브 스루 시 차 대기시간을 줄일 수 있다는 점을 언급했습니다.
해당 데이터를 시각화 작업하며 아쉬웠던 것은 모든 리뷰를 전부 다루지 못했다는 것입니다. 현재 앱스토어에는 빽다방의 경우, 약 414개의 리뷰, 패스오더의 경우 약 10,800여 개의 리뷰가 존재했으나, 5% 정도 밖에 확보하지 못했습니다.
그래서 해당 데이터에 대한 표본의 규모가 실제보다 매우 적기 때문에 신뢰성이 높지 않을 것이라는 아쉬움이 있습니다.
💡 가설 3. 22년 3월 이후 패스오더의 트래픽이 급증한 이후에도 안정적인 이유는 카페 앱 사용자 증가와 관련있다?
결론부터 말씀드리자면 일부는 맞습니다. 코로나19에 따라 비대면 서비스 시장의 규모가 커지면서 배달을 비롯해 식, 음료 부문에서 비대면 주문∙결제 서비스가 도입되기 시작했었는데요. 이런 O2O 서비스는 사용자가 직접 경험함으로써 사용성에 대한 유의미함을 느끼고, 그에 따라 사용자가 꾸준히 증가된 것으로 보입니다.
다음은 2021년 2월 세종대학교 대학원 논문에서 발췌한 내용들입니다.
스마트 오더 특성의 지각된 혜택인 편재 접속성, 통제성, 경제성, 맞춤성과 지각된 희생인 사후편익, 성가심은 사용자 만족 및 지각된 가치에 유의한 영향을 미쳤고, 지각된 가치는 사용자 만족에 유의한 영향을 미쳤으며, 사용자 만족은 지속사용의도에 유의한 영향을 미쳤다. 또한, 스마트 오더 특성과 사용자 만족 간의 영향관계에서 지각된 가치의 매개역할을 검정한 결과 통제성, 맞춤성, 성가심이 사용자 만족에 미치는 영향관계에서 완전 매개효과가 있는 것으로 나타났으며, 편재 접속성, 경제성, 사후편익이 사용자 만족에 미치는 영향관계에서 부분 매개효과가 있는 것으로 나타났다.
그리고 스마트 오더 특성과 지각된 가치의 영향관계에서 혁신성향의 조절효과를 검정한 결과 통제성, 맞춤성, 사후편익, 성가심이 지각된 가치에 미치는 영향관계에서 혁신성향의 수준에 따라 조절효과가 있는 것으로 나타났다.
해당 논문에서는 스마트 오더의 특성과 그에 따른 가치 관계에 따라 사용자 만족도 및 지속사용의도에 영향을 끼친 것을 알 수 있다고 했습니다.
스마트 오더는 시스템은 온라인과 오프라인을 결합한 방식으로 개인의 모바일 디바이스에 주문 애플리케이션을 설치하여 주문하는 방식으로 모바일 주문 애플 리케이션에서 제품이나 서비스의 검색을 통해 구매 의사를 결정하고 대금결제 까지 온라인에서 이루어진 후 주문에 대한 소비는 오프라인에서 이루어지는 거래형태이다(Chen & Lee, 2008). 또한, 카페 및 식당 내에서 사용자가 직접 주문하기 위해 줄을 서고 종업원에게 주문한 후 결제하는 불편함을 없애고, 사용자는 애플리케이션을 통해 그동안 주문했던 내용을 알 수 있고 추천받을 수 있는 사용자 편의를 극대화 시킬 수 있는 사용자 중심 시스템이다.

스마트 오더에 대한 정의와 함께 각 브랜드별로 어떻게 서비스가 제공되고 있는지를 정리하고, 위의 내용을 바탕으로 해당 내용에 대한 가설 및 연구표본, 실험에 대해 찾아보고 정리해보았습니다.
가설



연구 표본


실험



실험 결과




- 프랜차이즈 커피 전문점 전용 스마트 오더의 사용과정에서 사용자가 지각 하는 편재 접속성, 통제성, 경제성, 맞춤성, 사후편익, 성가심의 수준에 따라 사용자 만족에 영향을 미친다고 볼 수 있다.
- 프랜차이즈 커피 전문점 전용 스마트 오더의 사용과정에서 사용자가 지각 하는 편재 접속성, 통제성, 경제성, 맞춤성, 사후편익, 성가심의 수준에 따라 사용자의 지각된 가치에 영향을 미친다고 볼 수 있다.
- 프랜차이즈 커피 전문점의 스마트 오더의 사용과정에서 사용자가 지각하는 가치의 수준에 따라 사용자 만족에 영향을 미친다고 볼 수 있다.
- 프랜차이즈 커피 전문점 전용 스마트 오더를 사용하는 사용자의 만족 수준에 따라 지속사용의도에 영향을 미친다고 볼 수 있다.
결론
사용자 만족도는 소비자의 행동의도에 긍정적 영향을 미치며, 사용자 만족은 재사용 의도에 직접적 영향을 미친다고 볼 수 있습니다.
따라서 해당 논문의 실험 결과를 바탕으로 스마트 오더 서비스 사용 시 사용자의 만족에 따른 여러 요소들에 의해 지속적인 사용이 유도된다고 판단됩니다.
사용자 중 지인에게 추천을 희망하는 사용자에 의해 스마트 오더 서비스 신규 고객이 유입되고, 사용자 만족에 의해 지속적인 사용을 유도함으로써 사용자를 증가시키는 것이지요.
그에 따라 사용자별 발생시키는 거래 건수, 바이럴 등의 요소를 통해 트래픽을 안정적으로 유지해나갈 수 있는 것으로 볼 수 있겠습니다.
📌 정리
다른 주차보다 훨씬 더 생각할 부분도 많고, 분석을 통해 찾아야 할 인사이트도 많았던 주차였습니다.
정량적 데이터만을 고집하다보니 자연스레 통계 데이터만을 생각하게 되었고, 트래픽 비교를 통해 세우게 된 가설들을 입증할 데이터의 확보가 충분하지 않았습니다.
그래서 논문을 참고하게 되었는데, 논문을 읽어나가며 실험 데이터를 읽어내려가도 용어적인 부분이나 기타 언급되는 관련 연구들에 대해서 알지 못해 이해하는 데만 반나절 이상이 걸린 듯 합니다. (사실 아직까지도 실험 결과에 대한 표가 이해가 잘 되지 않아요...😢)
과제 진행이 많이 어려웠던 만큼 PM에게 있어 데이터 분석이 얼마나 어렵고, 또 중요한 과정인지에 대해 체감할 수 있는 시간이었습니다.
적극적인 피드백은 언제나 환영입니다:)
